欢迎来到德州锦旺土工材料有限公司网站!
公司简介
产品展示
联系我们
新型复合土工材料的生产制造
竭诚为您提供好的产品和服务
咨询热线
电话:
18753458809
网站首页
公司简介
产品展示
案例展示
荣誉资质
新闻中心
在线留言
联系我们
넳
넲
企业相册
推荐新闻
2026-04-03
뀧
德州锦旺土工荣获多项权威认证,以品质筑牢行业标杆
2026-04-03
뀧
德州锦旺土工升级施工服务体系,引进国际先进设备提升施工实力
2026-04-03
뀧
土工合成材料行业迎来绿色转型,环保型产品成市场主流
2026-04-03
뀧
新版土工合成材料施工标准实施,规范行业发展提质增效
免费咨询热线
电话:
18753458809
详情介绍
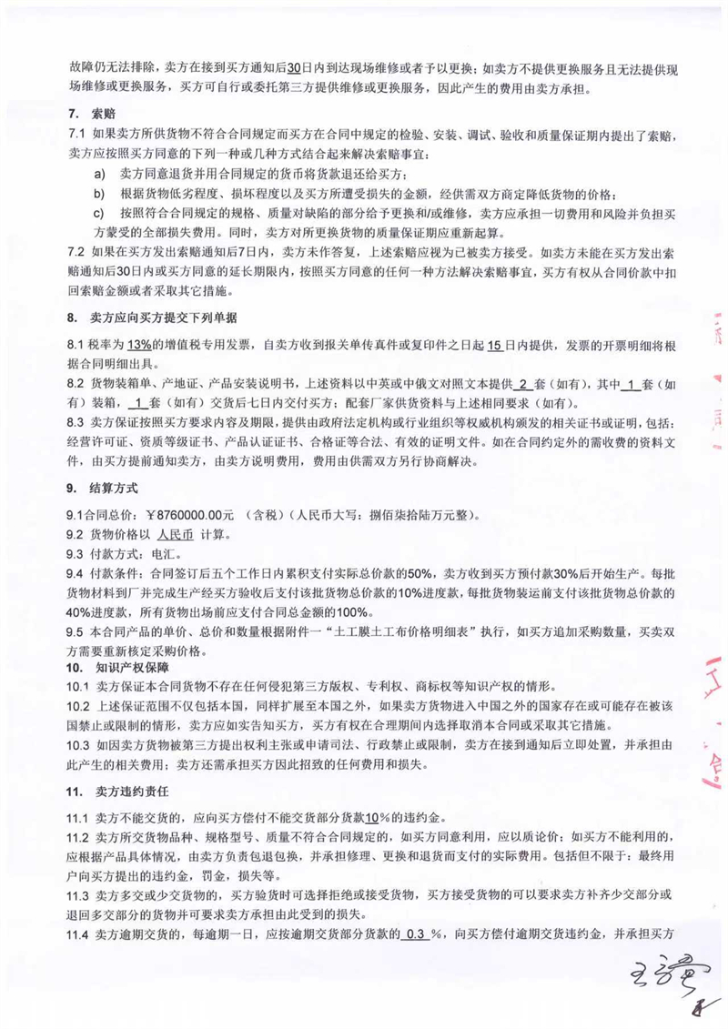
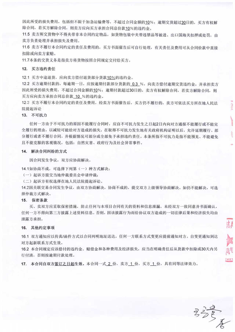
采购合同
创建时间:
2026-04-03
11:03
ꄴ
前一个:
材料采购及铺设安装承包合同
ꄲ
后一个:
购销合同
本网站由阿里云提供云计算及安全服务
本网站支持
IPv6
本网站由阿里云提供云计算及安全服务
本网站支持
IPv6
本网站由阿里云提供云计算及安全服务
本网站支持
IPv6
本网站由阿里云提供云计算及安全服务
本网站支持
IPv6